OSCILLATORS

The heart of all transmitters and receivers is the Oscillator,so it goes without stating the obvious that a high level of stability is required in this part of the equipment to achieve the ultimate standards which all designers strive for.

There are many designs of oscillators,some claim to be superiour than others.But they all should have one important feature,and that is ,the frequency determining elements should be as loosly coupled to the oscillating device as possible,minimal loading. It can be likened to a grandfather clock in which the pendulum has just sufficient mass to keep swinging with the minimum amount of friction.

Other related matters which determine a successful oscillator can be found on the following pages.

Why use Two Bypass Capacitors ? by KD6CC and K1MG

Varactor Diodes - An Alternative to Tuning Capacitors ? WA7SSA


The G3MY VFO is an excellent example of an extremely stable VFO and I have found it to be a very easy circuit to use

The circuit was originally published in SPRAT

As Mike say's " It certainly won't take you very long to put one together to give it a try."

A large number of simple QRP transmitters use a VXO (Variable Crystal Oscillator)

 

 

 

The following are some of the circuits used:

The oscillator section used in the Sunny Tx is of a Piece variety and gives a very stable signal even when keyed. With the circuit described VC1 will move it about 2 Khz, should a larger swing be required then an inductor of about 40 micro H can be put in series with the xtal and VC1. This has been tried with a variable inductor and moved the oscillator about 5 Khz.

The next circuit is from a design by Johnny, SM7UCZ and uses a Valve, yep they are still used

The next circuit is commonly found in VHF equipment as either the Rx or Tx Oscillator, it can be used of course as a suitable oscillator for use on 28Mhz for e.g.

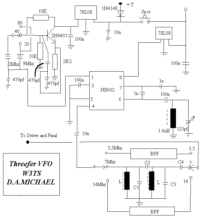
The Threefer VFO is an easy way to get a VFO controlled transmitter to run on three bands. The article and circuit appeared in SPRAT Issue 79

BW BAND L C1 C2 C3 C4 10K Coil OUTPUT
0.5Mhz 80m 5uH 350pf 40pf 200pf 160pf 19 turns -12dBm
0.5Mhz 40m 1.3uH 390pf 22pf 300pf 82pf 10 turns -13dBm
0.9Mhz 20m 0.6uH 210pf 10pf 160pf 47pf 7 turns -14dBm

This crystal mixer VFO uses the internal oscillator of an NE602 on 5 to 5.5Mhz to mix with 2 Xtals to produce a signal on three bands.

A 9Mhz crystal provides the 80 and 20m signal and a 2Mhz, the 40m signal. A Bandpass filter is added to the output for each band. The inductors for these filters are wound on TOKO 10K formers.

The VFO below shows a modified Vackar VFO with ALC control, operating between 4.0 to 4.35Mhz

The next circuit shows the VFO used by G3TDZ in his Phasing Receiver.

RETURN TO HOME PAGE