Nikola Tesla   Beginers's corner   My first TC   Basic equations   Magnifier principles   Links   Site index

The modified motor



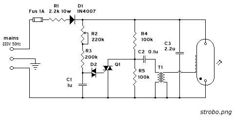
The stroboscope schematic


Back to text    Nikola Tesla   Beginers's corner   My first TC   Basic equations   Magnifier principles   Links   Site index

http://f3wm.free.fr/tesla/rsg1.html