БП на 25А

Power supply 25A


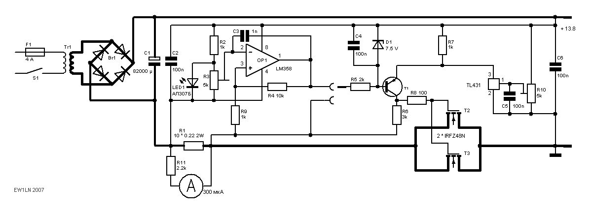
	 Источник питания рассчитан на ток до 25 и более ампер - больше транзисторов
в параллель поставить ;)
На операционнике работает схема защиты от КЗ, справа - сам стабилизатор, схема на
основе журнала Радио № 2/2005
Толстыми линиями обозначены силовые провода, два крайних справа тонких от плюсовой
и минусовой клеммы до монтажной платы (стабилизация с клемм), перемычка в нижнем
положении - стабилизатор без защиты !
T1 - любой PNP маломощный. 
   Стоки транзисторов прикручены к радиатору, он же корпус - без изоляции.
Измерительная головка на 300мкА - шкала на 30 ампер. Обмотка трансформатора - 18 вольт.
R1 - из 10 параллельных резисторов 0.22 Ома 1 - 2 ватт.
Защита срабатывает так - ложим отвёртку на клеммы - пару металлических шариков
отскакивает и слегка отвёртка приваривается :) 
   Для настройки тока срабатывания использовал 2 резистора по 0.28 Ом от какой-то РС...

go head page