На этой страничке все файлы, необходимые для работы с проектом маяка на PIC16F84
Схемы
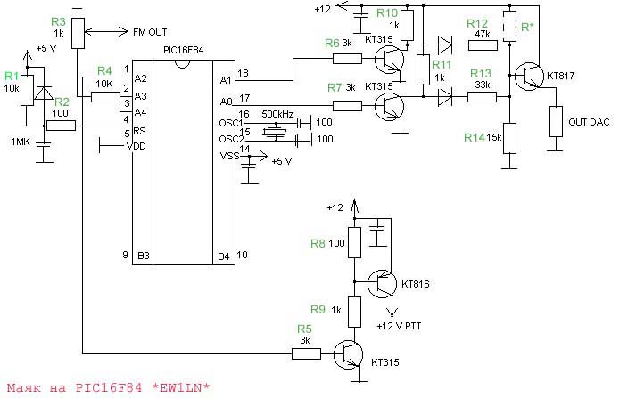
Beacon.jpg
Цифровой части маяка.
JDM Программатора для 24Cxx, 16Fx4, 16F628(A)
JDM2 тот же программатор и для 12C508/509 12F629/675 дополнительно.
(чуть больше перемычек)
...и не думайте, что надо будет брать в руки телеграфный ключ и забивать в устройство нужный текст. Даже человек, отдалённый от телеграфа, сможет одолеть это "сложное" устройство и хоть как-то разнообразить тихое уединение на УКВ :) И поможет ему в этом простенькая программка, переводящая буквы на клавиатуре в коды PIC процессора:
; cq cq cq
; add offset to pc to generate a computed goto
ADDWF PCL
DT 0xEB,0xA1,0xDD,0x70,0x03,0xAE,0x87,0x75,
DT 0xC0,0x0E,0xBA,0x1D,0xD7,0x00,0xFF
а выглядит програмка так:
Код ассемблера для версий
Программирование PIC- микроконтроллеров
30430c.PDF.zip Даташит на PIC16F8x девайсы
00556d.PDF.zip Даташит на использование интсрукции RETLW
при организации массивов данных
icprog105C.zip Прошивка данных в PIC через JDM программатор (win-интерфейс). Поддерживает большое количество микроконтроллеров и EEPROM, встроенный диззассемблер для PICов, множество программаторов.
picasm.zip Компилятор PIC ассемблера v 03.20.07.
с библиотеками для PIC16F84, 84A, 628, 628A.
Возможна работа из под MS-DOS.
И, перефразируя Ленина, - посещать, посещать и ещё раз посещать microchip.com
go head page