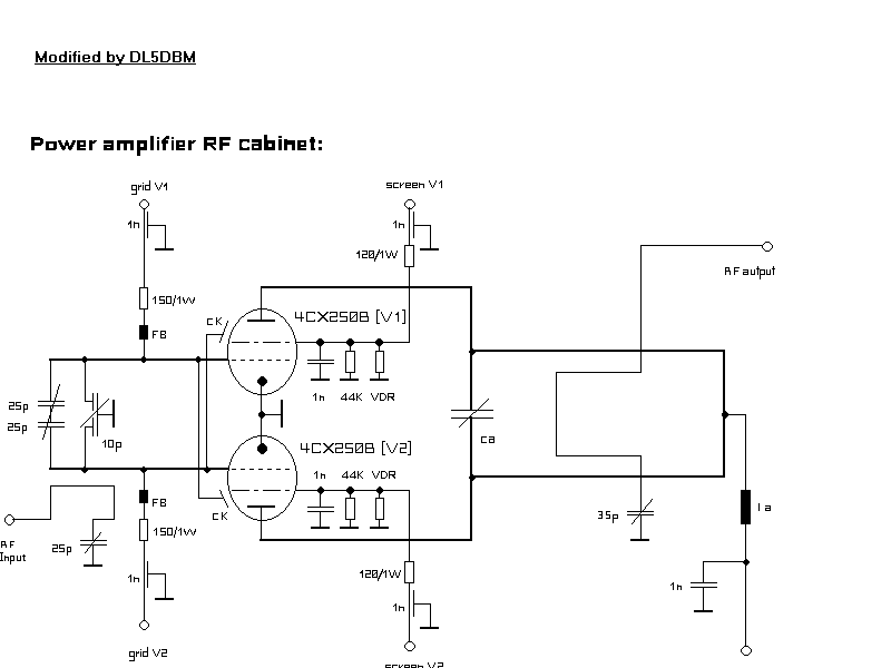
1KW 2m Amplifier, pictures and circuit-diagramms from LA0BY

 

HF-COMPARTMENT TOPSIDE

 

HF-COMPARTMENT BOTTOMSIDE

 

POWER SUPPLY

SCHWITCHBOARD and MEETRING-UNIT

TRANSFORMER-UNIT

HF-COMPARTMENT

LA0BY´s EME CONFIGURATION

 

BACK