CAT Interface
May 1999

CAT (Computer Aided Tuning) connects computers with ham radio. For transceivers with a built-in RS-232C interface a serial cable is enough for the computer connection. For all other rigs, mostly with a proprietray interface, you need a suitable circuit for level shifting. Because I wrote software for controling transceivers, I had to deal with the interface circuits too. You can get suitable CAT interfaces directly from the manufacturer of your equipment, or you can build it yourself. Some circuit descriptions can also be found in the ARRL handbook.

Yaesu

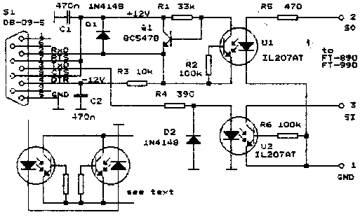
I wanted an interface for my FT-890, that is isolated via opto couplers and powered from the serial line. So the usual power supply could be avoided. Yaesu-Circ
It is important that the opto coupler has a high current transfer ratio, otherwise the switching is not perfect and a current flows through both transistors T1 and T2. The CNY17-4 has about 300% transfer ratio. You should measure the output voltage at pin 2 of the DB-09 connector. It should be under 0.5V when applying +5V via a resistor of 1k to Pin 2 (SO) of the mini DIN connector and over 2.5V with the input voltage removed. R1, R2 and R3 should be adjusted for the used opto coupler.

Using SMD parts it even fits into a D-Sub enclosure. DB-09 DB-09
SMD Circ
SMD version of the YAESU interface. For increased transfer ratio two opto couplers could be connected in series on the primary and parallel on the secondary side.

Icom

ICOM uses a two wire interface, which carries both data from and to the transceiver. DB-09
CAT interface for ICOM shortwave transceivers.

Circ IC-Q7E CAT IC-Q7E
CAT interface for ICOM IC-Q7 hand-held transceiver built with SMD parts that fits into a DB-09 enclosure.
Line
Document Revision:   23 Jul 2007
(c) 2007 Rolf Bleher
e-mail
Valid HTML 4.01! Deutsch Prev Home Next