Aufbau der Auswertungselektronik
Kurz zusammengefasst die Funktionsabschnitte der Schaltung:

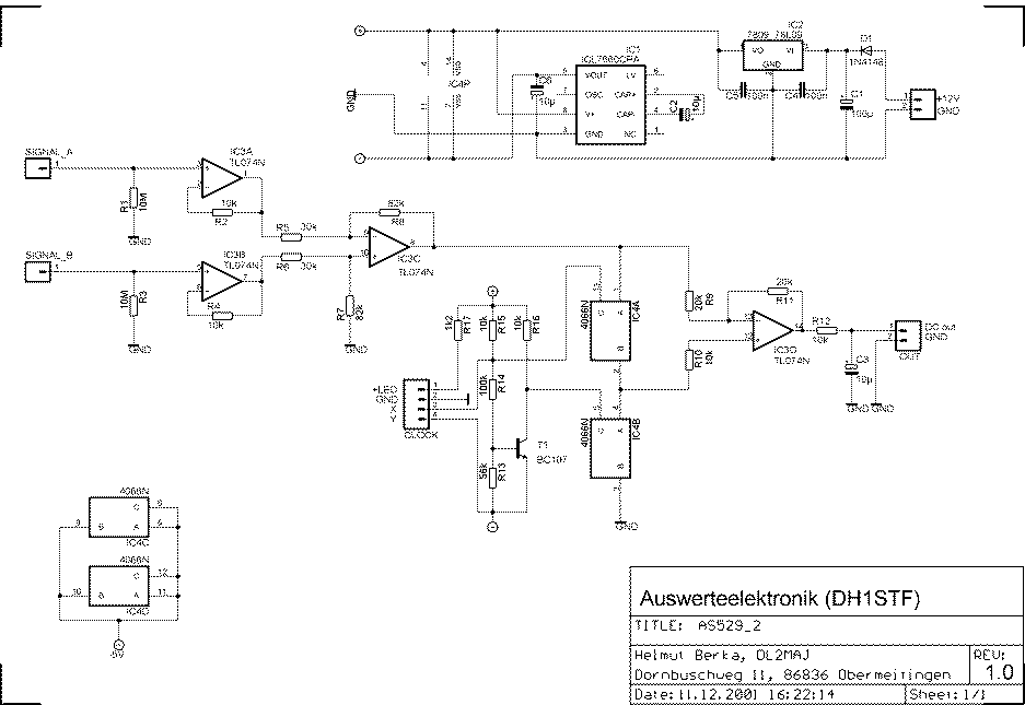
IC3A und IC3B fungieren jeweils als Impendanzwandler, um die hochohmigen
Signalspannungen in niederohmige Messsignale umzuwandeln.

Diese Signale werden jetzt der Differenzverstärkerschaltung IC3C zugeführt. Diese hat einen Verstärkungsfaktor von ca. 2,7 (Verhältnis R8/R5 bzw. R7/R6).

Der übrige Teil der Schaltung, dient zur Gleichrichtung und Glättung des Signals.

Je nach Aufbau und Bauteiletoleranzen, entspricht eine Ausgangsspannungsänderung von 8mV einer Feldänderung von 100 V/m (empirisch ermittelter Wert!). Man sollte sich auf diesen Wert für genaue Messungen nicht verlassen, sondern versuchen selbst zu kalibrieren - Siehe auch Abschnitt "Kalibrierung der Feldmühle".

Die gesamte Schaltung wird mit 12V Gleichspannung versorgt. Der Spannungsregler 7805 und der Baustein ICL 7660 erzeugen symmetrische +- 5V und führen sie den Operationsverstärkern zu. (Spannungsregeler 9V muss durch 5 oder 6V ersetzt werden, da der ICL7660 nur bis max. 9V arbeitet!)

WICHTIG: Auf vielen Gabellichtschranken steht auf dem einen Arm "D +" und "E +". Dabei steht D nicht für Diode sondern für Detektor und E für Emitter. Man verbindet also "E +" auf der Platine mit LED + und GND und entsprechend "D +" auf der Platine mit X und Y, wobei + mit X verbunden wird.


Auch sollte man R 17 (1k2) durch 1kOhm austauschen. Manchmal kann es vorkommen, dass Lichtschranken einen höheren Stromverbrauch haben und dann ist der 1k2-Widerstand zu hoch und das kann zu Fehlern führen.Wer sichergehen will, sollte die LED der Lichtschranke über ein Poti ansteuern und somit feststellen, was für ein Vorwiderstand für die jeweilige Lichtschranke am geeignetsten ist. Siehe dazu auch: "Datails zum Zusammenbau"

große Darstellung von Schaltplan, Layout und Beschriftung

Dies sind die wesentlichen Elemente der Schaltung. Die maximale Ausgangsspannung bei der beschriebenen Schaltung ist ca. +- 3V (abhängig von der Versorgungsspannung der ICs). Dieses Messsignal könnte man nun, nach entsprechender Spannungs-anpassung z.B. an einen der A/D-Wandler der AATiS-Wetterstation AS53 anschließen. Denkbar wäre auch, das Messsignal per Funk zu übermitteln um sich lange Leitungen zu sparen und die Feldmühle an einem möglichst freien Platz aufstellen zu können. Auch könnten bei einer Funkübertragung mehrere Stationen die Daten der Mühle empfangen und auswerten. Hier gibt es noch viele Möglichkeiten zu experimentieren und zu verfeinern.

Die fertig geätzte Platine ist beim AATiS e.V. für 4,-EUR + Versandkosten beziehbar. Die Bauteile sind überall erhältlich, z.B. bei Reichelt-Elektronik. Die Platine kann ohne Probleme aufgebaut werden und man geht wie bei ganz normalen Bausätzen vor.

Falls jemand Interesse an einem Mechanikbausatz zur Feldmühle hat, wende er sich bitte für genauere Informationen per e-mail an mich.

 

Stückliste für die Platine AS 529 "Feldmühle" (fette Werte im Schaltplan anders!)

Anzahl Bezeichnung Wert

Widerstände (möglichst Metalloxid-Schicht, 1/4 Watt)

1x (R17) 1K (besser, je nach Lichtschranke ausmessen!)
5x (R2,R4,R15,R16,R10) 10 K
2x (R9,R11) 20 K
2x (R5,R6) 30 K
1x (R13) 56 K
2x (R7,R8) 82 K
2x (R14,R12) 100 K
2x (R1,R3) 10 M

Kondensatoren

2x (C4,C5) 100 nF
2x (C2,C6) 10 uF (Elko)
1x (C3) 1uF kein Elko (eventuell auf der Rückseite anbringen falls, zu groß)
1x (C1) 100 uF (Elko)

Halbleiter

IC1 ICL 7660
IC2 7805
IC3 TL 074 N
IC4 MOS 4066 N (o.ä.)
T1 BC 107 (oder ähnlicher NPN-Typ: BC548, BC109 etc.)
D1 1N4148
LS Gabellichtschranke (LED,GND, X, Y)

entsprechende Sockel für die Ics (1x 8pol, 2x 14pol)