A Foolsave Transmit/Receive Sequencer by DL4MEA

(C) DL4MEA 02/1998

10.02.1998    creation
02.04.1998    PCB details added


D:


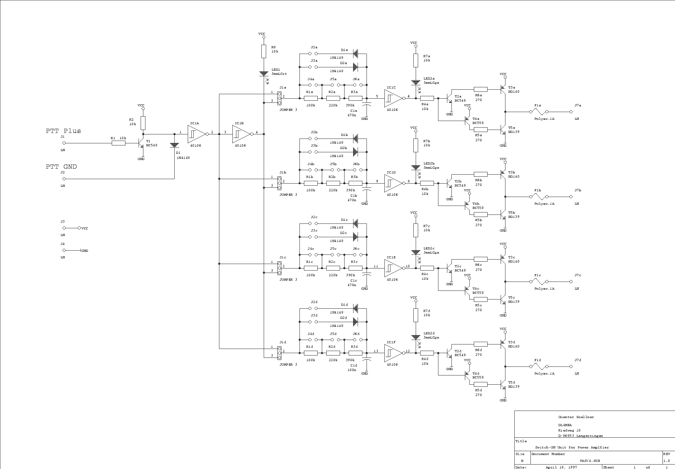
E:  Since I have much experience with blowing coax relays or preamps, I constructed this circuit. It has push-pull outputs, which can drive a PTT to ground or a +12V as a direct supply for a preamp. Its delay times are configurable as well as the output polarity and the delay on TX start or RX start.

Only one transisitor of the output stage shoudl be equipped at the same time, whatever is needed, push-to-ground or +12V-output.


Schematic:


 

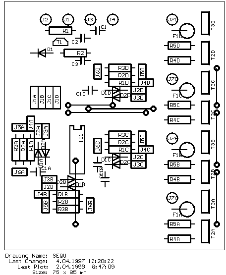
Picture: Place Plan


 
 
 Picture: Solder Side (click on the image to get a Postscript file)


 
 


[HOME] Last updated 980127 08:00 by DL4MEA