Triode Bias Supply (GRIDV)

(C) DL4MEA 02/1998

09.02.1998    creation

This pictures shows a pre-version of the board presented here (it still needed an external on/off switch):

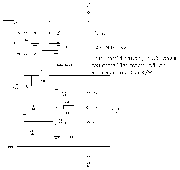
D: Die Schaltung erzeugt die Gittervorspannung einer beliebigen Triode. Sie wirkt analog einer regelbaren Zenerdiode, dessen Wirkung abgeschaltet werden kann. Die Verlustleistung ist je nach Kühlkörper und Ausgangstransistor zwischen einigen wenigen Watt bis zu 50W, wie das hier gezeigte Beispiel. Zur Erzeugung höherer Gitterspannungen kann R3 bzw. P1 erhöht werden.

E: This circuit provides the grid bias voltage for any kind of triodes. It is equal to an adjustable zener diode with a switch-off capability. The power it can handle may be varied by the final stage´s transistor and can be in a range of some watts up to 50W as shown in this example. If you need higher grid voltages, just increase P1 and R3.


Schematic: (Yes, you can leave R2 and bridge it...)


 
Picture: Place Plan
 

 

Picture: Solder Side (click on the image to get a Postscript file) 

 


[HOME] Last updated 980127 08:00 by DL4MEA