TinyTrack

Original TinyTrack by BYONICS
TinyTrack and GARMIN eMap.
TT is mounted in a metal housing with 7 x 5,2 x 4cm. On the front you can see the four status LED's and the two switches for power and for switching between the two settings.
TinyTrack is originally developed by Byon Gabarrant N6BG. You can find more info about / buy it at BYONICS. BYONICS delivers normally within 4-5days (also to Europe). Distributor for Europe is WIMO.
  • Support for SmartBeaconing, with corner-pegging, as used in the HamHUD.
  • Support for GPS time slotting for transmission times.
  • Can transmit position in MIC-E, or ASCII text format.
  • Transmits altitude information.
  • Transmits at a user set rate with 1 second resolution.
  • Two configurations, with all user options switchable.
  • Optional transmit holdoff when GPS position is invalid (satellites not locked).
  • Optional force MIC-E format to all printable ASCII characters.
  • Can send a status/comment beacon, even when not sending position information.
  • More user memory for longer status/comment messages.

 I'm using the TinyTrack now since October 2000 without any problems for mobile operation in my car. I use it in combination with a modified DeLorme Tripmate GPS Receiver and a YS-130 2m TRX from DRAGON with 50W on 2m. (for normal use the 10W low power is enough). The YS-130 is mounted in the back of the car and is switched on/off via a 12V electronic power relay controlled by the TinyTrack.

Backside of the housing with the two 9pin SUB-D for GPS in / PC config and TRX data in/out (GND,MIC,PTT,Speaker,+12V for TT/GPS and +Ub for the RIG-Relay on/off).
More pitures about my TinyTrack implementations are available here: FT50 handheld with built in TT.
TT in small metal case.
TinyTrack PCB by DK7XE
click on image for full-page viewLayer View of the new TinyTrack v1.1 PCB developed with Eagle PCB Editor v3.55r3.

Download Tinytrack v1.1 Eagle files.

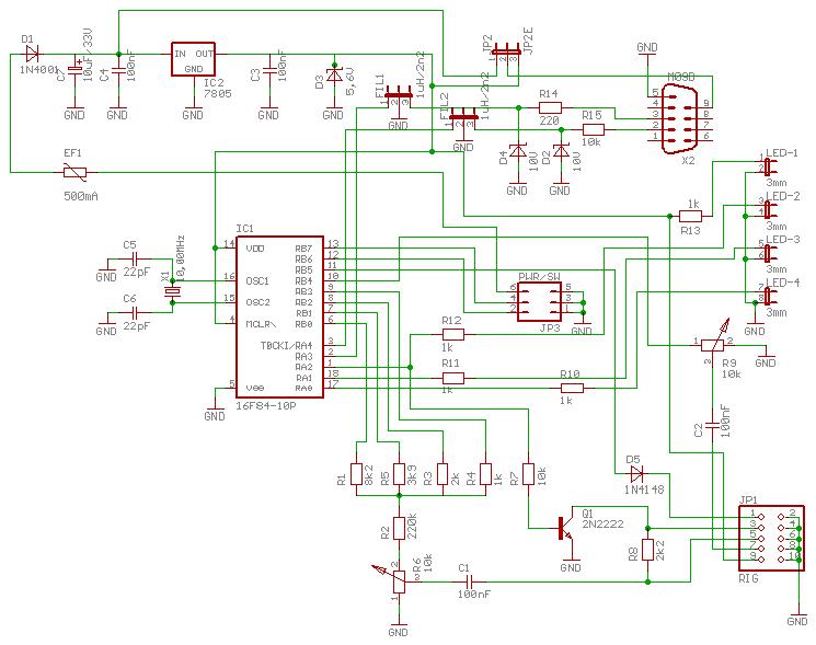
click on image for full-page viewSchematic of the new TinyTrack v1.1.
Top Layer View Modifications I made:
  • Male 9pin SUB-D connector to connect Null-Modem cable/GPS directly.
  • Power supply to GPS via pin9 of SUB-D.
  • 5V/1A power regulator.
  • switch between 5V/12V power supply for GPS.
  • Electronic 500mA fuse for TinyTrack.
  • Additional 100uF capacity for power stabilization.
  • Data filter for serial in/out.
  • 10MHz X-Tal instead of ceramic resonator.
  • Double side PCB (from PCB-POOL).
Bottom Layer View
FT50s with built in TinyTrack (sold on e-bay)
FT50 with built in TinyTrack.
The TT is mounted in an empty battery case.

left to right:
- Power cable.
- GPS data in.
- NF in/out cable.
- Tiny Track power led.

while channel busy. Dip switches for TinyTrack power on (4), SW1 (1), SW2 (2)
Inside view. The opened battery case. The PCB is selfmade (see  TinyTrack by DK7XE) Status LED's for PTT, channel busy, GPS data status.
TT in small metal case (dk7xe-6)
TinyTrack mounted in a small metal case for portabel APRS. Backside view with SUB-D 9pin femal connector for GPS/programming, power supply cable and 5pin socket for mic/ptt.
Frontside view with power switch, SW1 and status leds.  

Owner: DK7XE

TinyTrack - DK7XE/OE6DLD

Update: 01.10.2008