Elektronik
 

Temperatur-Sensor 1 mit KTY87

 

Temperatursensor 1 mit KTY87  

Der Temperatur-Sensor ist ein Zubehör für das Telemetriemodul oder das Application-Board I. Es ermöglicht Temperaturen von -27.5 bis +100 Grad C zu messen. Dieser Sensor wurde seit ca. 2000 durch den Sensor mit AD592 ersetzt.

Technische Daten:
- Maße (L/B/H):  50 x 38 x 18 mm
- Betriebsspannung 6.5 Volt (von Application-Board I oder Telemetrie-Modul)
- Stromaufnahme ca.  0.65 mA
- Messbereich  -27.5 bis +100 Grad C +/-1%
- zuletzt im Conrad-Katalog 2003, Best.-Nr.: 10 88 12 & 12 11 93, Preis ca. 25€

Berechnung:
für Basic-Unit:
define ad_temp ad[1] 'ad[1] bis ad[8] je nach verwendetem Analogeingang
define temperatur word
#start
  looktab temptable, ad_temp, temperatur
  print temperatur/10;".";temperatur mod 10;"°C "
goto start
end
table temptable "tables/kty.tab"

für Telemetriemodul:
Eingangssignal A
Tabelle KTY.TAB verwenden

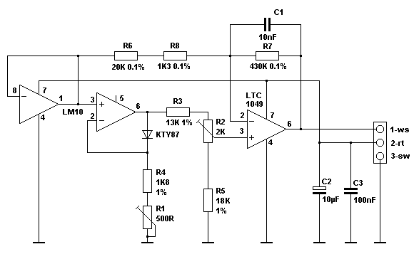
Schaltplan:
Schaltplan Temperatur-Sensor 1 mit KTY87

 
http://www.counter-service.de http://www.counter-service.de
Home
uebermich
Programmierung
Amateurfunk
Elektronik
Download
Links
E-Mail
Gästebuch/Meckerecke
Counter-DG1XPZ