VOX

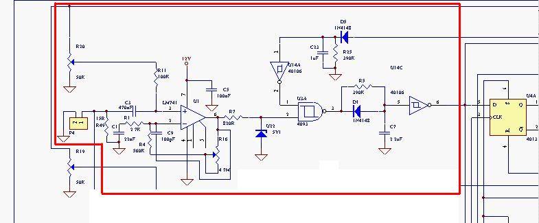
The audio signal coming form P4 ( squelshed transceiver ) is amplified by U1 that works as a high gain amplifier , the output of the U1 is a highly amplified audio signal, this signal is then rectified with a 5.1 volts zener diode that also protects the input of schmit triger U3A aginst overvoltage ( 12V ) and compared at pin 2 of U3A. U3A will swicht state when the voltage at pin 2 is above 2/3 of Vdd ( 5V ) and bellow 1/3 of Vdd.the signal is then stabilized at C7 and finalliy delivered to the PTT switching circuitry flip-flop. R20 adjusts the voltage were U1 switches state ( high means unsquelsh ). To adjust R20 turn on the radio ( squelshed ) turn the volume control to middle and adjust R20 ( multi-turn ) until the voltage at pin 3 of U3A switches form 0 V to aproximatly 5V, this should be just a little less that 1.7 V, at this poit any signal above the squelshed background noise will triger the output of U3A. For the other Radio this is exactly the same.

Back to Intro