设备资料 Datasheets
维修资料
ALINCO
DR430
ICOM
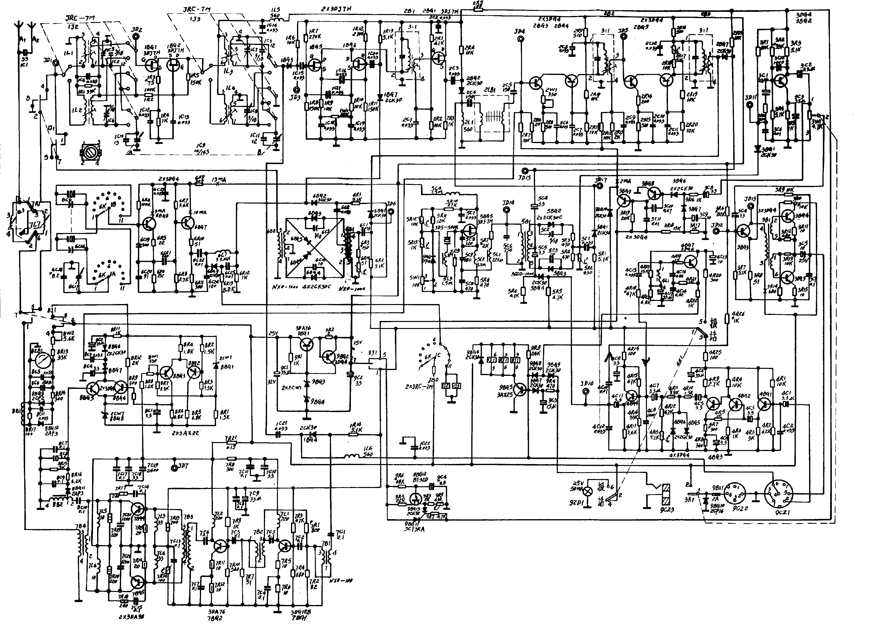
IC706
IC-2SAT
KENWOOD
TH42
TH45(1)
,
(2)
TH27(1)
,
(2)
,
(3)
,
(4)
TH78(a)
,
(b)
,
(c)
,
(d)
TS450
Yaesu
FT757
FC1000(1)
,
(2)
Standard
C160
其它
XD-D2A
其它
FIF-232
13.8V/10A 电源
13.8V/40A电源
13.8V/10A 电源
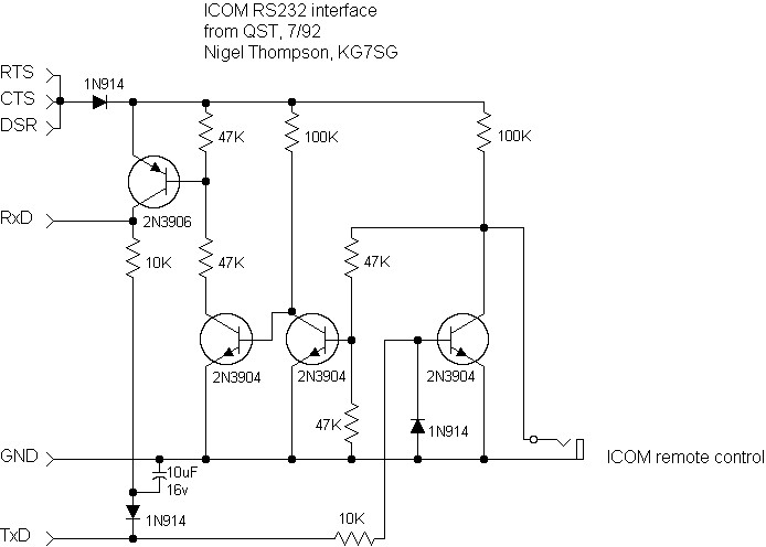
ICOM短波电台电脑接口