TECH TOPIC
RF&MW
APPLICATION
POWER
DSP&
EMBEDDED
IC DESIGN
HAM RADIO
HIFI AUDIO
ANALYZE RF SIGNAL IN A VECTOR WAY ...
My homebrew Vector Network Analyzer project ...
Compact self-contained design, battery powered, very suitable for field use as antenna analyzer. Or, as bench top components selecting tool...
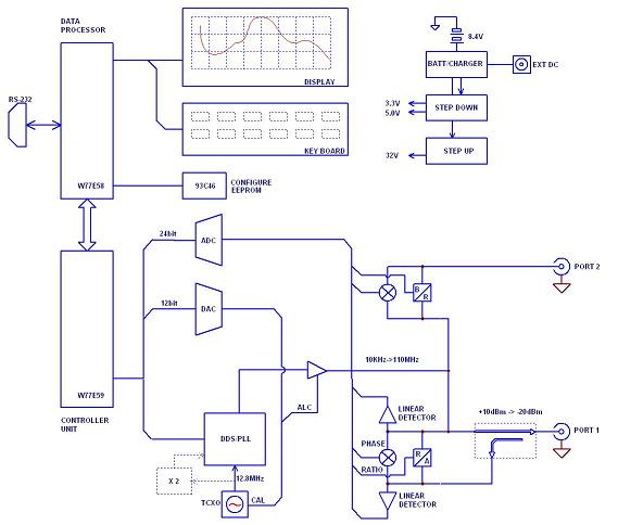
The Block diagram =>
The Prototype =>
The Handheld version =>
The PC Software ... Statistics ...
TO BE CONTINUED ... ...