|
这是一个为参加WRTC2014比赛而准备的硬件设备,根据比赛规则,我们有一付三波段八木天线以及架设在同一个塔上的40m和80m两付dipole天线,而我们可以有两部电台同时在不同波段工作,我们可以通过三工器共用八木天线,不但需要隔离10-15-20m这三个共用天线的波段,而且考虑到dp天线之间、dp天线和八木天线之间的距离也非常近,我们必须有足够高隔离度的BPF才能满足互不干扰的要求。

图一
功率和干扰电平:图中是以1500w发射功率为基础的计算,我们的100w可以减小12dB左右
由于比赛的功率监控装置规定连接在电台的天线口上,之后才是其他辅助设备的连接,因此滤波器的设计非但要考虑波段间隔离度,还要考虑尽可能降低插损,以保证输出更多的功率。为了保证40m、尤其是80mDP天线波段覆盖的问题,比赛中不太会去当场调节天线的长度(虽然规则是允许的),也为了减轻携带设备的重量和连接的工作量,我们决定还要在这个集中滤波器盒子中加入40m和80m天调。另外,由于共用八木天线,我们也不能兼顾两个波段的不同旋转方向的需求,所以需要利用15m波段可以使用40mDP的特性,我们需要加入一个15m天线选择开关。再加上一个内置的2*5天线切换器,组成一个一体化的滤波器盒。WRTC各参赛台的竞争从这个硬件就开始了。

图二 原理框图及选择切换电路
看了图一的数据,一定会觉得用个419加上ARRL杂志的三工器要使两台机器共用一付八木天线会令人很不放心,三工器差了一下网上的电路,INRAD和DUNSTAR都是用的ARRL电路,也有人用椭圆高通-带通-低通的形式做,这个方案一方面过于复杂,另一方面20米波段用低通也会使它和很近位置上40m天线有干扰。ARRL杂志的电路带通性能显得不太好,于是借鉴5阶代替滤波的设计,把第一级串联谐振Q值做低一点,实践下来这个思路是错的,因为这一级的波段隔离不够,造成10m-15m-20m三个波段本身的带通互相影响,性能惨不忍睹。所以只能退回最初的ARRL数据。

图三
BD4CB按照W3NQN电路制作的实测结果,40m和80m波段问题不大,15m和10m波段的插损偏大,图中只有20m波段不是标准W3NQN电路,而是用双带通加双带阻的方法改的,所以插损和临界波段带阻明显好
既然419不敢用,我们就用经典的W3NQN电路吧,这是标准的三阶带通形式,
通过BD4CB开始实践,80m和40m的试验非常成功,滤波效果和插损都没问题,但在20m波段以上波段,插损都比较大,BD4CB反复更改设计、换
磁环和电容,最后定下20m和15m用两级并联带通+上下两个波段带阻的方式制作,也就是W3NQN
1999年QST杂志上发表的接收滤波电路,这个结果用在发射上居然很适合这两个波段,而10m波段,则参照HAMATION的方法,用两极点椭圆高通滤波器的形式,把极点落到20m和15m上,发现插损还可以接受,于是BD4CB又增加了一级并联谐振带通电路,以提高滤波性能。
以下电路和模拟是我用RFsim99滤波器软件计算的结果:

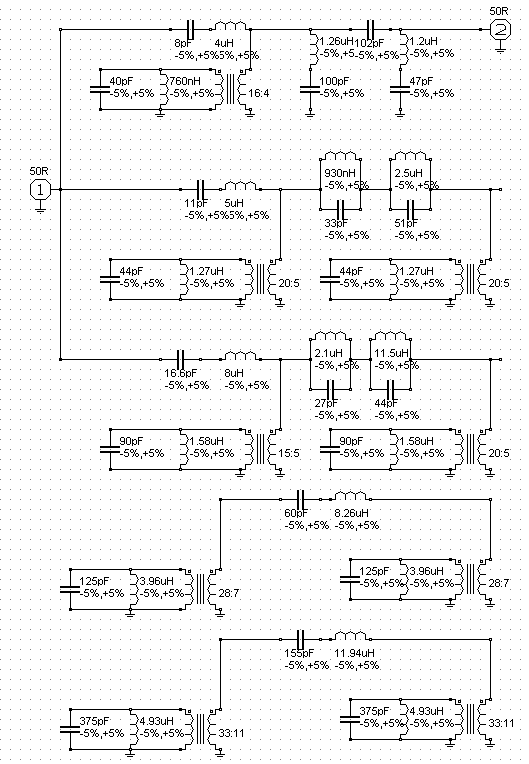
图四 三工器加带通滤波器电路,最终定型的数据
 
图五
10m波段数据,纵轴10dB一格,横轴1-31MHz,3MHz一格,前一个是10-15-20m三波段混合结果,后一个是单独10m波段,可见混合的结果波形虽然有点乱,但是20m上的带阻特性反而更好,达到-90dB,15m上带阻特性基本差不多,达到-78dB。
 
图六
15m波段数据,纵轴10dB一格,横轴1-31MHz,3MHz一格,前一个是10-15-20m三波段混合安装,后一个是单独15m波段,可见混合
后两侧波形有点乱,但在20m和10m波段上带阻和单独的一样可以达到-90dB。
 
图七
20m波段数据,纵轴10dB一格,横轴1-31MHz,3MHz一格,前一个是10-15-20m三波段混合结果,后一个是单独20m波段,可见混合的结果在15m附近波形有点乱,不过无论是15m还是40m的带阻特性都达到了-100dB,混合后居然还产生了一个10m上的带阻。

图六
40m波段数据,纵轴10dB一格,横轴1-31MHz,3MHz一格,80m上带阻有50db,20m上48db的样子,对于不需要共用天线的40m dp来讲是够了。

图七
80m波段数据,纵轴10dB一格,横轴1-31MHz,3MHz一格,160m上带阻超过50db,不过我们这次用不上160m波段,这没有意义,其实可以把80m设计成两级椭圆低通滤波的。40m上42db的样子,和40m滤波器一样对于不需要共用天线的dp来讲也是够的。
|