Inband IMD Immunity Testing

by Werner Schnorrenberg DC4KU

Translated from the original German by A. Farson VA7OJ/AB4OJ
Author: Dipl.-Ing. Werner Schnorrenberg, DC4KU: Born 1951, radio amateur since 1973. Telecommunications engineering degree from Cologne; worked many years at Tektronix GmbH, Cologne, and Rohde & Schwarz, Munich. Other hobbies: Windsurfing, classic cars, PC's.

Address: Habichtweg 30, 51429 Bergisch-Gladbach, Germany

[email protected]

The third-order intercept point significantly defines the characteristics of a receiver. In order to determine this parameter correctly via measurements, one should observe some basic rules and have suitable test equipment at one's disposal. The author explains the background, and provides examples.

Modern HF receivers have a 3rd-order intercept point (IP3) of +40 dBm (10W), and are thus practically immune from interference by strong adjacent-channel signals. With such receivers, optimised for large-signal handling and dynamic range, IMD interference should be a thing of the past - even when a highly-efficient antenna is connected.

IMD dynamic range measurements are usually performed with two unmodulated RF signals, offset from one another by 20 to 100 kHz. The results are usually stated in product data sheets. For offsets < 20 kHz, manufacturers are mostly silent on their receiver's interference immunity.

This is amazing, as it rarely if ever occurs that received signals are spaced > 20 kHz apart. Thus the question arises as to whether the offset has any influence on the receiver's IMD immunity.

Unfortunately, it does - especially in receivers employing multiple conversions (as almost all receivers do.) When the spacing between the received signals is less than the bandwidth of the crystal filter immediately following the first mixer - also termed the "roofing filter" - the IMD immunity falls off sharply in most cases, as now the second mixer is responsible for the IMD immunity of the receiver as a whole. If this mixer has not been designed to the same IMD specifications as the first mixer, the receiver's strong-signal handling will inevitably be degraded (see Fig. 1.)

Fig. 1: Double superhet with pre-filtering in the first IF and final selectivity in the second IF/DSP.
Fig. 1: Double superhet with pre-filtering in the first IF and final selectivity in the second IF/DSP.

The IMD created in the second IF is termed "inband intermodulation". If the roofing-filter bandwidths were identical to the resolution bandwidth (selectivity-filter bandwidth) of the second IF, this problem would not arise. If the roofing filters are of fixed bandwidth (e.g. 6 kHz for CW, SSB and AM, and 15 kHz for FM), inband IMD interference can arise in the CW and SSB modes.

In single-conversion superhets (Fig. 2), where the entire selectivity corresponding to the chosen operating mode is provided by selectable filters in a single IF, inband IMD in the form described here cannot occur.

Fig. 2: Block diagram of a single-conversion superhet with complete selectivity filtering in a single IF. Inband IMD cannot occur here.
Fig. 2: Block diagram of a single-conversion superhet with complete selectivity filtering in a single IF. Inband IMD cannot occur here.

Examples in Focus

First, the author performed measurements on an older, homebrew "Standard" HF double superhet, with a 40 MHz 1st IF with 12 kHz bandwidth, and a 2nd IF with switchable KVG 9 MHz filters for FM (12 kHz), AM (6 kHz) and SSB (2.4 kHz).

At offsets ranging from 100 kHz down to 20 kHz, IP3 is +28 dBm on all bands (Fig. 3). As the offset is reduced, intermodulation distortion increases, as a result of increasing inband IMD in the 2nd IF or the associated (2nd) mixer.

At 4 kHz offset, IP3 drops to +5 dBm. The author was unable to reduce the offset any further, as the narrowest 2nd IF filter available has 2.4 kHz bandwidth.

Fig. 4 illustrates the effect of the IP3 degradation on the receiver's overall distortion-free dynamic range. For offsets ≥ 20 kHz, the distortion-free receiving dynamic range amounts to 103 dB (blue line), but for 4 kHz offset this value is only 87 dB (red line).

The author then carried out measurements on a [Rev. 1]  IC-7800, with the following base configuration: 40m band, operating modes SSB and CW, 6 kHz roofing filter and 50 Hz resolution (DSP-IF) bandwidth. Test signal: Two-tone RF signal with the following offsets: 100, 50, 20, 5 and 2 kHz.

Fig. 3: IP3 as a function of signal offset.
Fig. 3: IP3 as a function of signal offset.

 

Fig. 4: Dynamic range for offsets ≥ 20 kHz and 4 kHz (arrows point to 4 kHz).
Fig. 4: Dynamic range for offsets ≥ 20 kHz and 4 kHz (arrows point to 4 kHz).

Measurements on the IC-7800

Offsets in the range 20 to 100 kHz yielded good 3rd-order intercept readings: IP3 ≥ 40 dBm, which confirms the data given in the product brochure. With a sensitivity)* (noise floor) value of -136 dBm in a 50 Hz bandwidth, the resulting IMD-free dynamic range is all of 117 dB! In other words, two received signals of strength S9 + 52 dB produce third-order IMD products which are right at the receiver's noise floor, and thus barely audible.

*Translator's note: Also termed Minimum Discernible Signal (MDS).

For offsets < 20 kHz, strong IMD products also develop in the IC-7800 (Fig. 5.). At 2 kHz offset, these products result in an IP3 of only -3 dBm (Fig. 6). Here, the distortion-free dynamic range is reduced from the previous 117 dB value to 89 dB - corresponding to a 28 dB dynamic-range loss. Switching in RF preamplifiers degrades IP3 even further, in each case by the selected gain value.

Fig. 5: IC-7800 Block Diagram.
Fig. 5: IC-7800 Block Diagram.

In this connection, it was surprising that the IP3 value improved noticeably when the wide ("wrong") 15 kHz roofing filter was selected manually, overriding the automatic 6 kHz filter selection. A test with the 15 kHz filter and 2 kHz offset yielded +12 dBm IP3, and a resultant dynamic range value of 99 dB (see "wrong" curve, immediately below ideal curve, in Fig. 6.)*

*Translator's note: Another German engineer has observed that the possible reasons for this surprising result are (1) IMD generated in the filter, (2) IMD due to saturation of the IF amplifier driving the filter due to mis-termination caused by sharp increase in filter Zin outside filter passband or (3) both these effects in combination.

 

Fig. 6: IP3 as a function of signal offset, IC-7800.
Fig. 6: IP3 as a function of signal offset, IC-7800.

Inband IM3 Measurements

Fig. 7 shows the basic intermodulation measuring setup. Inband intermodulation measurement methods use the same test configuration as "normal" IM3 measurements [3]. The only difference is that the offset between the test signals is very small for the inband case. Thus, some special considerations apply.

Fig. 7: IM3 Test Fixture.
Fig. 7: IM3 Test Fixture.

Basically, the offset between the two test signals must be no greater than one-third the bandwidth of the selected roofing filter. This allows error-free capture of the upper and lower IM3 products.

For example, if the filter bandwidth is 6 kHz, the offset of the 2-tone test signal must not exceed 2 kHz. To ensure unambiguous identification of the signals, the downstream IF/DSP must be set to a correspondingly narrow bandwidth, in our example ≤ 500 Hz.

At frequencies close to virtual carrier, increasing phase and sideband noise from the reciprocal mixing process "cover up" the IMD products we are attempting to measure. The reciprocal-mixing noise degrades the receiver's usable sensitivity (Fig. 8). As a result, the "3 dB method" described in [2, 3] can no longer be used for IM3 measurements with small offsets. Instead, we need to work with the "-100 dBm" or "S4" method, in which the 2-tone test signal power is increased sufficiently to drive the IM3 products to a specified value, e.g. -100 dBm.

Fig. 8: How LO and signal-generator sideband noise cover up weak signals.
Fig. 8: How LO and signal-generator sideband noise cover up weak signals.

A further condition is that the detected IM3 products reach an (S+N)/N value approx. 10 dB above the sideband noise, so as to minimise amplitude measurement errors. In the event that the receiver's sideband noise still "covers up" the IM3 products, the test signal power level can be increased even further. This procedure is recommended only when testing receivers with excellent strong-signal characteristics, as blocking effects can appear at input signal levels > 0 dBm. This can lead to false test results.

A Two-tone Signal Source

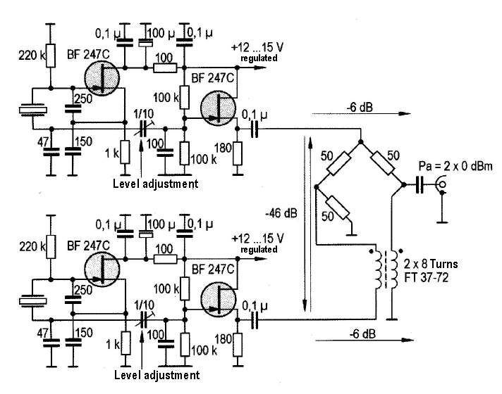
The sideband noise generated by commercially-available RF signal generators pretty well precludes their use in 2-tone measurements at < 10 kHz offset. The sideband noise produced by these generators, on top of that generated by receiver local oscillators, would overwhelm the IM3 products we are trying to measure. Fig. 9 illustrates a more suitable two-tone generator with low harmonic content, and Fig. 10 shows the crystal pairs used with this instrument.

Fig. 9: Schematic of a suitable 2-tone generator for 1 to 30 MHz.
Fig. 9: Schematic of a suitable 2-tone generator for 1 to 30 MHz.
 

Fig.10: Crystals for 80, 40, 20 and 10m measurements.

Fig.10: Crystals for 80, 40, 20 and 10m measurements.

 

A further important point for error-free measurements is the isolation of the signal sources from one another. Under no circumstances should commercially-available "3 dB couplers" or similar power splitters be used in this application, as these devices themselves generate IMD products which falsify the test results.

This can be prevented only by ensuring correspondingly high loss between the test-signal outputs. At the same time, the signal combiner must be capable of feeding the generator output signals through a common output with as little insertion loss as possible. The Wheatstone bridge illustrated in Fig. 11 meets these requirements. This circuit provides 46 dB port isolation with only 6 dB insertion loss.

Fig.11: Wheatstone bridge in sheet-metal housing.
Fig.11: Wheatstone bridge in sheet-metal housing.

Calculations on the IC-7800

Firstly, we must determine the receiver's MDS (S) [2,3]. To do this, we select the SSB or CW mode, apply a test signal from a signal generator and reduce the signal level until the signal-to-noise ratio (S+N)/N = 3 dB, as measured with an RMS audio voltmeter connected to the speaker output.

In this example, the measured MDS of the receiver S = -136 dBm with a 50 Hz IF filter bandwidth.

The S-meter of the receiver under test must now be calibrated for a defined signal level in the selected frequency range. To accomplish this, apply a -100 dBm (2.23 µV) signal to the input, and record the S-meter reading. The HF receiver is now more or less reconfigured as a selective voltmeter, whose S-meter can accurately measure a -100 dBm signal level.

Next, connect the 2-tone generator via a step attenuator to the receiver's RF input, and tune the receiver to the upper (2f2-f1) or lower (2f1-f2) IM3 product. Then raise or lower the 2-tone generator's power output until the S-meter reading corresponds to -100 dBm, as determined above.

Now record the 2-tone generator's output level (Pe). The receiver's third-order intercept point is then calculated using the following formula:

IP3 = ΔIM3/2 + Pe

where ΔIM3 = difference in level between the IM3 product (-100 dBm!) and the corresponding 2- tone signal (Pe). For example, if the generator output power Pe = -35 dBm, IP3 is calculated thus:

IP3 = {-(100 dBm - 35 dBm)/2 } - 35 dBm = -2.5 dBm

When IP3 and MDS (S) are known, the maximum input level for IMD-free reception can be calculated as follows:

Pemax = 1/3 (2 * IP3 + S)

Pemax = 1/3 {2 * (-3 dBm) + (-136 dBm)} = -47 dBm

This calculated value corresponds to 1 mVrms, which is equivalent to an S-meter reading of S9 + 26 dB.

Thus, if two S9 + 26 dB signals (at frequencies f1 and f2 respectively) arrive at the receiver input, intermodulation products will appear as interfering signals offset 2 kHz below f1 and 2 kHz above f2. These signals are at MDS level, and therefore readily detectable.

Fig.12: Dynamic range for offsets ≥ 20 kHz and 2 kHz, IC-7800 (arrows point to 2 kHz).
Fig.12: Dynamic range for offsets ≥ 20 kHz and 2 kHz, IC-7800 (arrows point to 2 kHz).

Interference-free up to S9 + 26 dB

The limit for IMD-free reception has already been reached at S9 + 26 dB (1 mVrms in 50 ohms). The level of the interfering IM3 products increases by 3 dB for each dB of increase in desired-signal level (Fig. 12).

The remaining distortion-free dynamic range of the receiver can be calculated by subtracting the MDS (S) from the maximum input level for distortion-free reception (Pemax).

Dynamic range = Pemax - S = -47.3 dBm - (-136 dBm) = 88.7 dB

Note: Due to the rise in sideband noise in close proximity to strong signals, the receiver's usable sensitivity and dynamic range are already limited right from the start. In practical operation, any IP3 degradation at small offsets is less noticeable, as the intermodulation products are partially covered up by local-oscillator sideband noise. [Translator's note: The ARRL characterises this as "noise-limited".]

However, one could certainly debate whether or not a 30 dB dynamic-range degradation is negligible in principle.

Reciprocal Mixing Noise: An input signal near the receive frequency functions as "local oscillator", and a part of the "real" LO signal (phase noise) as an interfering signal. If the input signal is a continuous carrier, the noise level at the receiver output rises. The term "noise modulation" is also used. As a result, the receiver loses usable sensitivity.

 

References (in German):

[1] Werner Schnorrenberg, DC4KU: Großsignalfestes und empfindliches HF-Eingangsteil (1) CQ DL 7/00, S. 482; (2) 8/00, S. 587

[2] Werner Schnorrenberg, DC4KU: Messung kritischer Spezifikationen eines HF-Empfängers, CQ DL 4/93, S. 228  

[3] Werner Schnorrenberg, DC4KU: Messung nichtlinearer Verzerrungen, CQ DL 5/91, S. 283

[4] Werner Schnorrenberg, DC4KU: Power-Splitter und Power-Combiner, Funkamateur 10,11/03, S. 1008

[5] Werner Schnorrenberg, DC4KU: S-Meter mit 120dB-Anzeigeumfang, Funkamateur 1-05, S. 61

Original article and all images copyright © 2005 Deutscher Amateur-Radio Club e.V.  All rights reserved.
Translated by A. Farson VA7OJ/AB4OJ. Last updated: 11/27/2015.