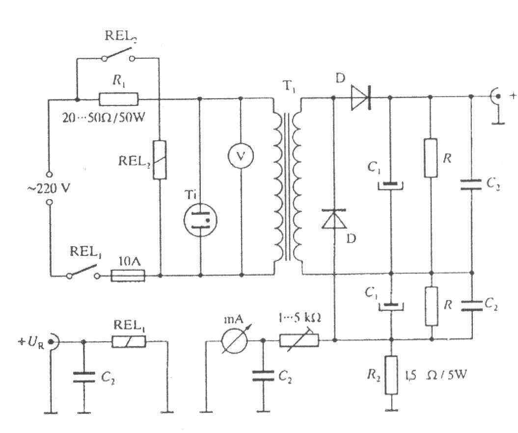
HV power supply

 

 

Rel1 - 12V/16A relay

Rel2 - 220V/16A relay

T1    - mains transformer 220V/1200V 1.2A

V      - blower 220V (optional)

D      - diode chain (6x 1n5408)

C1    -  4x 220mF/500V  electrolytic capacitor

C2    -  4x 10nF/500V  bipolar capacitor

R      -  4x 150kW/2W resistor

T      - indicator lamp

 

Picture of HV power supply

 

Back to home