BAYCOM PACKET RADIO MODEM 1200 Bd

( please click on picture to enlarge )

BAYCOM - FRONT BAYCOM - BACK TOP VIEW BOTTOM VIEW
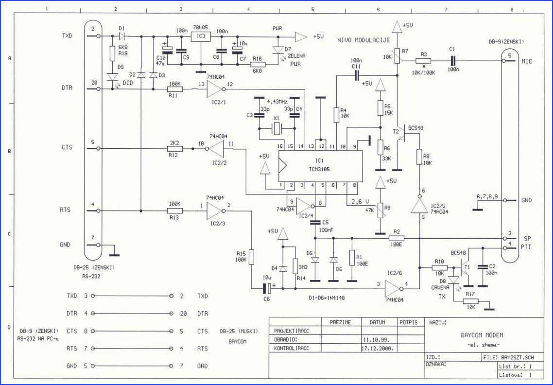
ELECTRICAL SCHEMATIC

HOME HOMEBREW

TOP PAGE