7MHzダイレクトコンバージョン受信機(その2)

Last Modified at

ここで7MHzのダイレクトコンバージョン受信機を作りましたが、第2弾を作ってみました。

作ってみたのはここで紹介されている、東芝のTA7358APというFM受信機のフロントエンド用のICを用いたものです。この回路は、アンテナ入力にトロイダルコアでインダクタを巻いて作る2ポールバンドパスフィルタを用いています。この回路は「トロイダルコア活用百科」に載っているものと同じで、回路定数から逆算すると、通過帯域が6.9〜7.2MHzで設計されているようです。局発はインダクタをトロイダルコアで作り、周波数の可変はバリキャップ1SV101を用いています。

この回路は電源電圧3V(乾電池2本)が前提でしたが、今回は電源はある程度高くし、レギュレーターで5Vに定電圧化して使いたかったので、2SC1815を使った低周波増幅回路のベースバイアスが1Vとなるように回路定数を若干変更しました。

またもとの回路はイヤフォンで聞くのが前提で、スピーカーを駆動するには増幅度が不足なため、LM386Nを用いた低周波増幅回路を1段加えました。


今回はユニバーサル基板に部品をはんだ付けして作りました。上の写真は調整中のものです。クリックすると拡大します。左手上方に赤いコアが2つ並んで見えるのが入力段のバンドパスフィルタ、その下の黄色いコアが局発用のインダクタです。

この受信機は予想以上に周波数安定度が非常によく、前回作ったダイレクトコンバージョン受信機は聞いているうちにドンドン周波数が変化して行くのにくらべると、格段に良好です。ただ、CWを聞いていると徐々に周波数が動くのがわかります。周波数可変範囲は、元の回路図どおり(ただし1kΩのVRが手元になかったので10kΩとそれに直列に22kΩの固定抵抗で代用)でほぼ100kHz、トリマを調整すると周波数全体が動きます。ただ、電源電圧が3Vの時、上限周波数が7050kHzより上がりませんでした。5Vにすると7200kHz程度まで上がります。

ただ、前回のものと同様、夜になると強力な放送の通りぬけが発生するため、アンテナ端にはアッテネーターが必須です。

その後、どうも受信音が高域の強調された感じなのが気になり、2SC1815のエミッタ抵抗に並列に接続されたコンデンサ(10uF)を取りました。その状態で、無信号時(具体的には7.000MHzのちょっと下の信号を受信した状態)のスピーカー出力のスペクトラムを取ったのが下の図です。


このようにほぼ設計どおり、3kHzあたりで周波数特性が下がってきています。ただこの状態でも相当高域の音が強調された感じで、受信していると聞いている信号よりも高い周波数からの混信の方が強く聞こえます。

そこで、さらに上の図(クリックすると拡大します)のように2SC1815のコレクタ抵抗と並列に0.1uFのコンデンサを入れました。このときの、上と同じ条件での波形がこの図です。

この絵を見ると相当高域が減衰しているように見えますが、実際に聞いてみるとまだ混信が気になります。ただ2SC1815のコレクタ側のコンデンサをこれ以上増やしても、受信信号そのものが減衰してしまいあまり効果が感じられませんでした。

ちなみに以前試作した千葉方式のダイレクトコンバージョン受信機を同じ測り方をしたのが下図です。


このように高い周波数領域(5kHz以上)での減衰は非常に甘いのですが、1kHzあたりからダラダラと周波数特性が下がっています。特性的にはこの受信機のような3kHzまで伸びて、あとはスパッと(計算上は18dB/oct)落ちている方が美しいですが、実用上はこのようなダラダラ下がる方が聞き易いということでしょうか。もちろん好みにもよりますが。

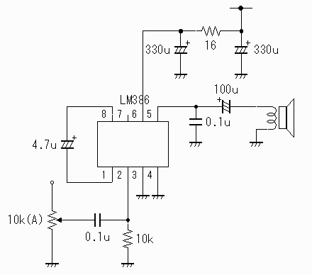
最後に、TA7368Pの増幅段は省略して、LM386を2SC1815の増幅段に直結しました。スピーカーで音を出す場合にはこれで十分だったからです。LM386回りの回路図を最後に示します(クリックすると拡大します)。

(2002-1-27追加)
それでも矢張り高域の混信が気になる(ただ、オリジナルの回路のようにTA7368Pで低周波増幅をおこなった出力をイヤフォンで聞く限りは、オーディオ用のヘッドフォンで聞いてもそんなに高域がきつく聞こえないので、LM386のアンプ自体の周波数特性が高域が強調されるのかもしれません。SW40+に足したLM386のアンプも似たような音質なような気がします)ため、2SC1815の増幅段の手前に3.3kΩと0.1uFの一次ローパスフィルタを追加しました。これを入れるとかなり聞き易くなります。このローパスフィルタを入れると、かなり信号が減衰してしまい、2SC1815+LM386だけでは音質が不足してしまうため、結局TA7368Pのアンプを2SC1815の後に戻し、2SC1815+TA7368P+LM386という構成で、周波数特性、音量ともにちょうど良くなりました。なんだかもったいないような気もしますが。

HOME INDEX BACK FORWARD
[email protected]